COVID-19 Alternate Care Facilities

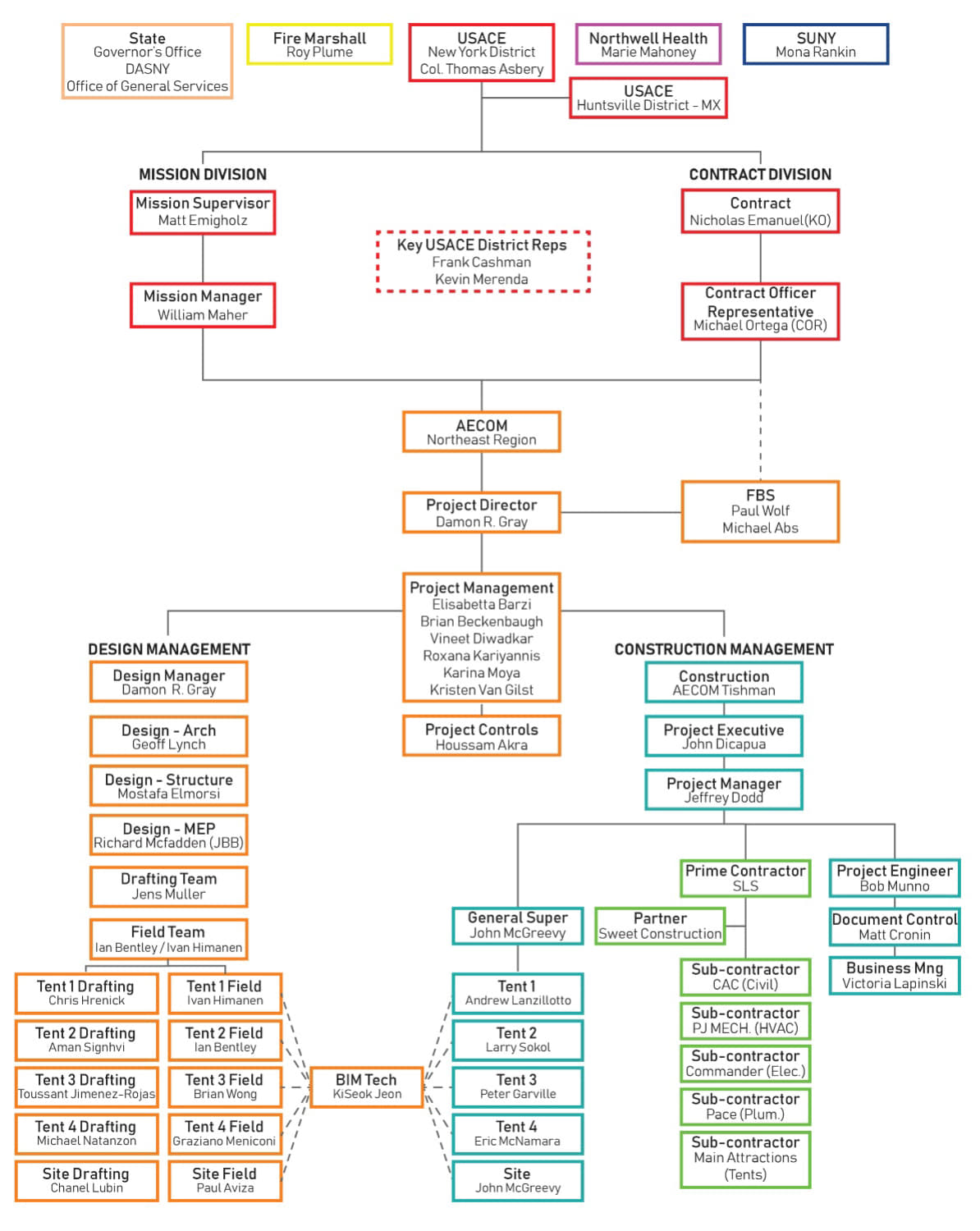
On March 29, 2020, the U.S. Army Corps of Engineers (USACE) engaged AECOM to deliver the Alternate Care Facility at SUNY College at Old Westbury as an emergency response to the global pandemic crisis. In this fluid situation, the mission for this site changed within several days after award from non-acute, non-Covid-19 positive patients to accommodate a mixture of Covid-19 positive, acute and non-acute patients. The project required retrofit of an existing gymnasium and construction of temporary facilities (4 tent structures and 4 modified trailers) along with site and access improvements for 104 non-Covid positive, 221 non-acute Covid positive and 699 acute Covid positive patients, totaling 1,024 beds. The project schedule was 4 weeks from notice to proceed. Budget was $120 million.

AECOM was selected as the lead Design-Build team with support from JB&B Consulting Engineers, SLS Construction, the Sweet Construction Group and additional subcontractors. Project stakeholders included the SUNY College at Old Westbury, Office of the Governor of New York State, New York Army National Guard, NY State Office of Fire Prevention and Control-Fire and Life Safety Branch, PSEG, and Northwell, the designated hospital operator.

My role on this project was field architect, responsible for coordinating efforts of contractors and vendors on site, architecture and engineering staff at home, and visiting stakeholders and authorities having jurisdiction. The team was small-- I reported directly to the Project Director. The rapid schedule led the field team to joke that the design-build delivery felt more like build-design, with programming, DD, and CA occurring virtually all at once. The team had to be creative and flexible in order to problem-solve, using any tools available-- Plangrid, Sharepoint, Excel, Revit, pen and paper, video calls, and face-to-face conversations. The schedule was such that according to the field team's calculations, one day on site equaled 39 days for a typical project of similar scope, and one hour equaled 1.5 days.

March - April 2020